昆明市东川区人民检察院装订机采购询价公告
一、项目基本情况
项目编号:/
项目名称:昆明市东川区人民检察院装订机采购项目
采购方式:自主采购询价
预算金额:20000元
最高限价:20000元
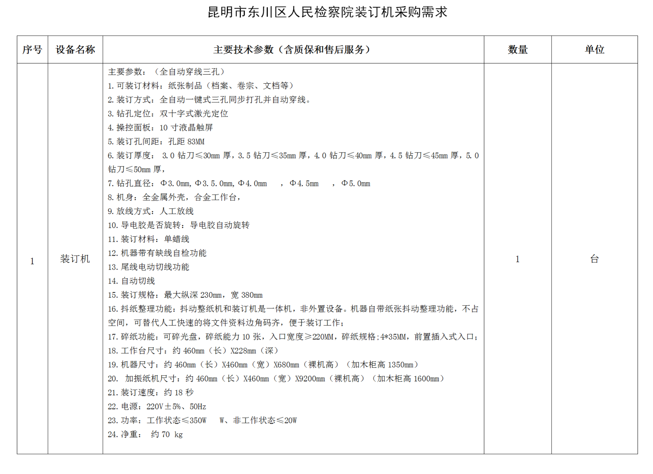
采购需求:

合同履行期限(工期):按照合同约定执行。
本项目(不接受)联合体投标。
二、申请人的资格要求
(一)满足《中华人民共和国政府采购法》第二十二条规定:
1.具有独立承担民事责任的能力,在中华人民共和国境内依法注册,提供法人或其他组织的营业执照。
2.具有履行合同所必须的设备和专业技术能力。
3.参加本项目采购采购活动前三年内,在经营活动中没有重大违法记录(重大违法记录是指供应商因违法经营受到刑事处罚或者责令停产停业、吊销许可证或者执照、较大数额罚款等行政处罚),提供“参加本项目政府采购活动前三年内在经营活动中没有重大违法记录的书面声明”(成立未满三年的供应商提供成立以来在经营活动中没有重大违法记录的书面声明)。
4.在“信用中国”网站没有失信被执行人记录和重大税收违法案件当事人名单记录;且在中国政府采购网没有政府采购严重违法失信行为记录(被禁止在一定期限内参加政府采购活动但期限届满的除外)提供书面声明。
(二)落实政府采购政策需满足的资格要求:无。
(三)单位负责人为同一人或者存在直接控股、管理关系的不同供应商,不得参加同一招标项目的政府采购活动(提供相关承诺)。
三、获取采购文件
(一)时间:2025年12月19日至12月23日,上午8:00至11:00,下午14:30-17:00(北京时间,法定节假日除外)。
(二)方式:线上获取
1.三证合一的营业执照等证明文件(扫描件加盖供应商公章);
2.法定代表人身份证明书(加盖供应商公章);
3.法定代表人授权委托书(加盖供应商公章);
4.法定代表人或委托代理人身份证(扫描件加盖供应商公章);
获取文件请附联系人姓名、联系电话,并将以上资料加盖公章的扫描件在公告规定的时间内发送至kmsdcqjcybgs@163.com线上获取采购文件。
(三)售价:0元/份。
四、响应文件提交
截止时间:2025年12月23日17点00分(北京时间)。
地点:云南省昆明市东川区铜都街道白云街35号。
五、开启
时间:2025年12月23日17点00分(北京时间)。
地点:云南省昆明市东川区铜都街道白云街35号。
六、公告期限
自本公告发布之日起3个工作日。
七、其他补充事宜
本次询价公告在《昆明市东川区人民检察院官方网站》上发布,采购人对其他网站或媒体转载的公告及公告内容不承担任何法律责任。
八、凡对本次采购提出询问,请按以下方式联系
采购人信息
名称:昆明市东川区人民检察院
地址:云南省昆明市东川区铜都街道白云街35号
联系方式:刘老师0871-62155499
监督电话:0871-62153607